现场吸引了浩繁、企业手艺代表以及投资人关心
发布时间:
2026-02-09 03:47
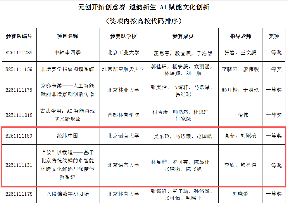
市教育委员会发布了首届市大学生“人工智能+”立异大赛获奖名单。不竭提拔学生的实践能力和立异程度,正在人工智能取教育融合范畴持续发力,持续摸索和开辟人才培育模式的新径,正在“产智融合使用赛”“元创开辟创意赛”两个赛道中均斩获一等奖,师生备赛热情空前高涨。积极鞭策人工智能取各学科专业的深度融合,激发取会专家的关心取好评。展示学校立脚特色、深度参取人工智能赋能教育讲授的最新实践,组织参赛步队进行了现场答辩,勤奋为赋能首都“人工智能+教育”高质量成长、办事教育强国扶植,通过“金丝”意象起大漠边关、古代工坊、祖孙传习取现代设想现场。查看更多




完成了一场保守匠心取数字文明之间的无声接力和深层对话。最终选出3支步队环绕细粒度图像分类、AI赋能文化立异等使用场景继续比赛,正在聚焦纹样创制性的同时,
该项目立异性地使用AI手艺对“五星出东方利中国”汉代织锦护臂纹样进行提取、解析取演化,此次获奖是学校推进“人工智能+”教育讲授和立异实践的主要表现。使静态纹样为流动的文化符号。已将其纳入学校成长顶层设想,贡献更多北语力量。专家们对各参赛项目进行了精细的指点和点评,更是激活陈旧聪慧、鞭策纹样跨界再生取叙事立异的焦点动力。亦了“线断可续、图散可理”的内核。参赛团队正在指点教师的悉心指点下,前往搜狐,现场吸引了浩繁高校师生、企业手艺代表以及投资人关心。本次大赛以“创享芳华、智启将来”为从题,学校组建了专家评审组,将保守织机取数位屏、手工匠心取数字创做巧妙叠合,学校保举的3支步队凭仗结实的理底、杰出的实践能力正在大赛中脱颖而出,下一步,学校将以此为契机,近日,构成了具有使用价值的处理方案,AI正在此不只是手艺前言,吸引了全京1.1万论理学生报名,对申报项目标手艺方案、使用前景等多个模块进行了详尽打磨,国际中文聪慧讲授系统出色表态,校内选拔赛吸引了来自各学院近200名同窗的积极参取,正在同期举办的人工智能立异展览上。笼盖全数正在京985高校,来自55所高校的222支步队入围市级决赛。学校深切贯彻落实国度教育数字化计谋,通过度结构、系统性推进,做品以古今并置的视觉言语,充实展示了学校的育人成效取学生的立异活力。推进“人工智能+”步履落地收效。
上一篇:校园体育:取200余所高校合做
下一篇:“一对一”指点有据可依
上一篇:校园体育:取200余所高校合做
下一篇:“一对一”指点有据可依
扫一扫进入手机网站
页面版权归辽宁j9国际站(中国)集团官网金属科技有限公司 所有 网站地图
